卡片盒筆記|3 個步驟,自己訓練 AI 提詞
ze19
效法「逆向工程」的精神,得到符合需求的 AI 提詞,是本週要跟你分享的卡片,馬上開始吧!
電子報是以 Heptabase 編輯,免費試用 7 天,和我們一起寫下 IMO。
歡迎來到【創作者經濟 IMO】繼「週報」與「人物誌」外的第三個專題——「卡片盒筆記」📚
▌週四發布
如果該時段沒有「人物誌」發布,就留給「卡片盒筆記」連載,每週四上午都會有新內容可讀。
▌輕薄短小篇幅
每期附上一張實際寫下的卡片,並做 case study,由此帶出《卡片盒筆記》書裡原則的溫習、演繹、實踐。
▌陪跑
如果你遇到以下痛點,那就是我們描繪出來的「化身」(avatar):
1. 看過《卡片盒筆記》卻不知道從何下手,想參考別人的成品。
2. 打算執行這套系統,知道有人也這麼做,有種陪伴感,不孤單。
3. 想透過「做中學」來熟悉書中觀念。如果你是第一次接觸加密貨幣領域的台灣人,最讓人頭痛的問題可能不是「要買哪種幣」,而是「到底要在哪個平台買才安全?」、「這麼多平台我該選哪一個?」。
不妨參考看看 HOYA BIT 交易所:
➤ 台灣落地,合法合規
➤ 新手友善,買幣像電商購物一樣簡單
➤ 真人 LINE 客服直達,不用層層關卡
使用【創作者經濟 IMO】推薦連結註冊,或是手動輸入推薦碼「imoweekly」,完成任務獲得 12U 真金白銀,還能瓜分最高 30 萬台幣獎金池。
註:U 是美元穩定幣(例如 USDT)的簡稱,與 1 美元等值。
📅 活動期間:5/2(五)至 6/30(一),限額 1000 人。
✅ 受邀好禮
你使用推薦碼「imoweekly」註冊 HOYA BIT 交易所,實名認證 LV.2 +銀行綁定,並完成「單筆」購買新台幣 3000 元以上交易,即送 6U(真U)。
✅ 邀請好禮
你在 HOYA BIT App 生成自己的推薦碼,推薦 1 位以上好友註冊,當他們完成實名認證 LV.2 +銀行綁定後,你額外再獲得 6U(真U)。
💰 瓜分獎金池
活動期間,全站註冊人數每達 500 人,將可瓜分 5 萬台幣獎勵;達 3000人,開啟最高獎金池 30 萬台幣獎勵。
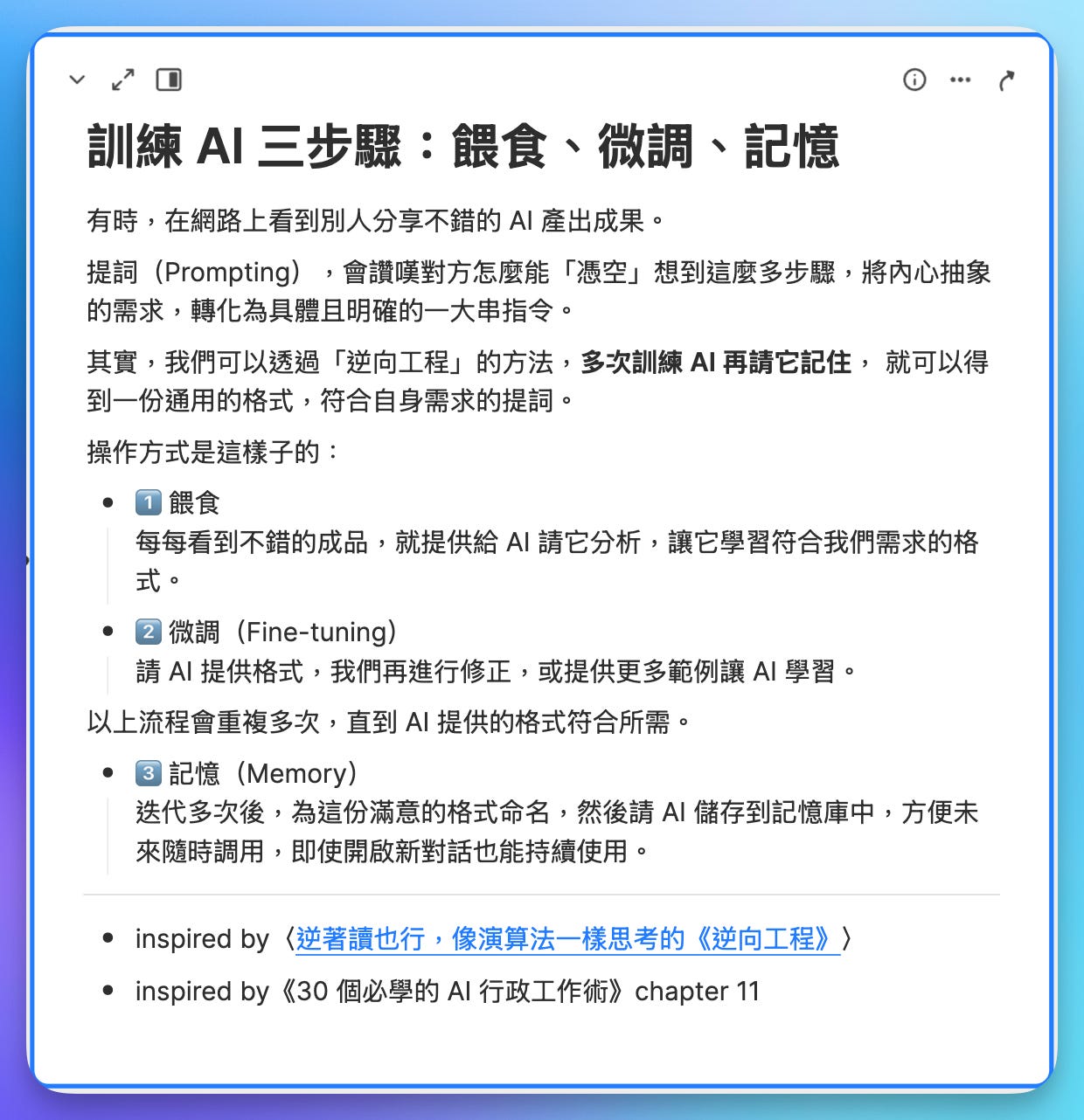
❏ 用 3 個步驟,自己訓練 AI 提詞
有時,在網路上看到別人分享不錯的 AI 產出成果。
看到提詞(Prompting),會讚嘆對方怎麼能「憑空」想到這麼多步驟,將內心抽象的需求,轉化為具體且明確的一大串指令。
其實,我們可以透過「逆向工程」的方法,多次訓練 AI 再請它記住, 就可以得到一份通用的格式,符合自身需求的提詞。
以【創作者經濟 IMO】語音活動文案為例(詳見文末),我希望未來像是交辦任務給部屬那般,只要自然交談,就可以請 AI 寫出具有一致性風格的宣傳文字。
操作方式是這樣子的:
1️⃣ 餵食
每每看到不錯的成品,就提供給 AI 請它分析,讓它學習符合我們需求的格式。
2️⃣ 微調(Fine-tuning)
請 AI 提供格式,我們再進行修正,或提供更多範例讓 AI 學習。
上述流程會重複多次,直到 AI 提供的格式符合所需。
像是下圖 3 個反白處,有的需要修改(時間),有的已有定案(會議室連結、主持人名稱)不需要是替換欄位,就和 AI 溝通請它更新。
3️⃣ 記憶(Memory)
迭代多次後,為這份滿意的格式命名,然後請 AI 儲存到記憶庫中,方便未來隨時調用,即使開啟新對話也能持續使用。
Chat-GPT 向Plus 和 Pro 用戶開放了長期記憶的功能,我們可以去 ChatGPT Plus「設定 → 個人化 → 管理記憶」查看、編輯或刪除儲存的記憶內容。
下圖中,我想讓 AI 把最後這段格式——很長的提詞——牢記下來,所以我先幫它取個名字。之後只要叫這個名字,AI 就會自動啟用這提詞內容。
被訓練的 AI 有所本,之後就特定任務丟資料請它幫忙,得到穩定(收斂)的產出。
❏ 活動預告|韭菜生存筆記:什麼是「小幣流」交易策略?爆擊機會&風險
5 月 16 日 晚上 8 時,新的一期【創作者經濟 IMO】線上語音活動,邀請到擅長「小幣爆擊流」的技術分析&交易好手 @林法線 來作客!
從如何以低資金滾出高倍數獲利,到幣圈常見詐騙與風險避坑指南,林法線將首次公開他實戰超過 500 筆交易的經驗與「淨利幣」策略,帶你一窺「韭菜如何活得久、還能爆擊」的生存筆記。
❍ 時間:2025/5/16(五)20:00(時長約 1 小時)
❍ 地點:Google Meet
❍ 主持人:閱讀筆耕 Leo
❍ 嘉賓:林法線
❏ 卡片盒筆記の家
卡片盒筆記以「鏈式結構」存在,或稱「筆記鏈」。
透過 Heptabase 的「白板」(whiteboard)功能,得以「可視化」呈現卡片與卡片之間的承先啟後。
如果想查看本文永久筆記在白板上的原始位置,以及這張永久筆記和其他永久筆記之間的鏈接關係,我把它放在電子報的進階權限裡 👇








